转载自:澎湃新闻

上海2025重点产业布局图在上海全球投资促进大会开幕式上重磅发布。澎湃新闻记者 俞凯 图
3月25日上午,2025上海全球投资促进大会开幕,上海2025重点产业布局图在开幕式上重磅发布。
此次发布,包括前瞻部署10条重点产业链、首批“市区协同”千亿产业集群建设成效、14个区级主导产业特色赛道集聚区。
上海前瞻10条重点产业链(集成电路、人工智能、生物医药、高端装备、智能网联新能源汽车、新一代电子信息、时尚消费品、新能源及绿色低碳、先进材料、软件和信息服务),已全面形成电子信息、汽车、高端装备、软件和信息服务四大万亿级产业集群,引领长三角世界级产业集群建设。
首批“市区协同”千亿产业集群,产业集群规模在千亿基础上持续壮大,产业基金、平台机构、高效科研院所、扶持政策等产业生态不断完善,产业集聚度和创新浓度持续提升。

上海2025重点产业布局图在上海全球投资促进大会开幕式上重磅发布。澎湃新闻记者 俞凯 图
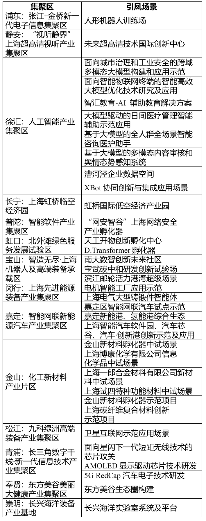
此次发布的14个区级主导产业特色赛道集聚区,聚焦1500万方“筑巢空间”,500亿投资“引凤场景”,由市区两级合力打造。分别为浦东张江+金桥新一代电子信息集聚区、静安“视听静界”上海超高清视听产业集聚区、徐汇人工智能产业集聚区、长宁上海虹桥临空经济园、普陀智能软件产业集聚区、虹口北外滩绿色服务发展试验区、宝山智造无尽·上海机器人及高端装备承载区、闵行上海先进能源装备产业集聚区、嘉定智能网联新能源汽车产业集聚区、金山化工新材料产业片区、松江九科绿洲高端装备产业集聚区、青浦长三角数字干线·新一代信息技术产业集聚区、奉贤东方美谷美丽大健康产业集聚区、崇明长兴海洋装备产业基地。
澎湃新闻(www.thepaper.cn)记者从会上获悉,上海各区将深化“六个一”工作打法,强化“一个专班机制、一个产业图谱、一个产业政策”工作推进,做强“一批企业主体、一批服务平台、一个集聚区域”产业生态。结合自身产业基础和资源禀赋,市区合力形成集聚区建设方案,每个集聚区均拿出至少1个引凤场景,面向全球揭榜挂帅。
上海市经信委供图